-
名称
-
带下过多
-
概述
-
带下过多是指带下量明显增多,色、质、气味异常,或伴有全身、局部症状。
《神农本草经》称“沃”“白沃”“赤沃”,又称“漏下赤白”。《金匮要略》称“下白物”。《诸病源候论》始称“五色带”,即白带、赤带、黄带、青带、黑带,又称“白崩”。《女科证治约旨》曰:“若外感六淫,内伤七情,酝酿成病,致带脉纵弛,不能约束诸脉经,于是阴中有物,绵绵不断,即所谓带下也。”对带下过多的病因、病机及症状作了系统论述。《傅青主女科·带下》以此列为首篇,提出“夫带下俱是湿证”,并根据带下颜色的不同,分述了白、黄、赤、青、黑五色带下的论治。
西医学的阴道炎、宫颈炎、内分泌功能失调(尤其是雌激素水平偏高)等疾病引起的阴道分泌物异常增多,可参照本病治疗。
-
病因病机
-
病因以湿邪为主,包括内湿和外湿。主要病机是任脉不固,带脉失约。湿邪有外感之湿与内生之湿。内湿缘于脏腑功能失调,水湿失运,流注任带;外湿自外而侵,往往是经期、产后乘虚而入,或摄生不慎,感受湿邪,蕴为湿热、热毒。
1.脾虚:素体脾虚;或劳倦过度;或忧思气结,损伤脾气,水失运化,聚而成湿,流注下焦,伤及任带,以致任脉不固,带脉失约,而为带下过多。
2.肾阳虚:素体肾气不足,或恣情纵欲,房劳多产,肾阳虚损;或年老体虚,久病伤肾,命门火衰,气化失常,水湿停聚,下注任带,以致任脉不固,带脉失约,或肾气不固,封藏失职,阴液滑脱,而致带下过多。
3.阴虚夹湿:素体阴虚,或年老体弱,真阴渐亏;或久病失养,暗耗阴津;肾阴不足,相火偏旺,阴虚失守,复感湿邪,伤及任带,以致任脉不固,带脉失约,发为带下过多。
4.湿热下注:久居阴湿之地,感受湿邪;或经行产后涉水冒雨,或摄生不洁,湿邪乘胞脉空虚而入,湿滞体内日久化热,伤及任带,以致任脉不固,带脉失约;或肝郁化热,肝气乘脾,脾虚失运,肝火挟脾湿流注下焦,伤及任带而发病
5.热毒蕴结:经期产后,胞脉空虚,房事不洁,或手术损伤,致湿热乘虚直犯阴户、胞宫,酿而成毒;或因热甚化火成毒;或湿热遏久成毒,热毒损伤任带,以致任脉不固,带脉失约,发为带下过多。
-
诊断
-
1.病史: 经期、产后摄生不洁;或手术后感染病史。
2.症状: 带下量明显增多,色、质、气味异常,或伴有外阴、阴道瘙痒、灼热、疼痛等局部症状,或伴有全身症状。
3.检查
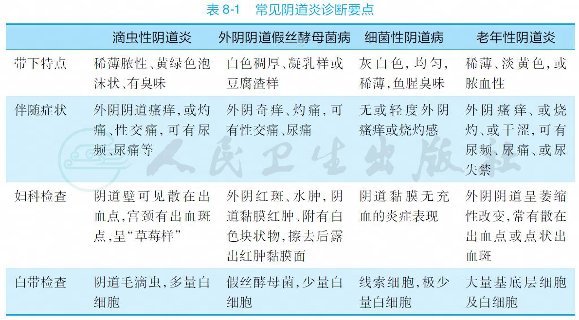
(1)妇科检查:可有阴道炎(表8⁃1)、宫颈炎相应的体征。
(2)其他检查:阴道、宫颈分泌物涂片检查阴道清洁度Ⅲ度,或培养可见大量白细胞,或滴虫、假丝酵母菌等病原体。可行宫颈细胞学检查,必要时阴道镜或宫颈活组织检查,以明确诊断。

表8⁃1 常见阴道炎诊断要点
-
鉴别诊断
-
1.带下呈赤色时需与月经病的经间期出血、漏下鉴别
(1)经间期出血:是在两次月经中间出现少量规律性阴道出血,血液出自胞宫。而赤带出自阴道,无周期性,其月经正常。
(2)漏下:是指经血非时而下,或行经时间超过2周以上,淋漓不尽,属月经周期、经期、经量异常。
2.带下呈赤白带或黄带淋漓时需与阴疮、子宫黏膜下肌瘤鉴别
(1)阴疮:指阴户生疮,红肿热痛,或化脓腐烂,脓水淋漓。
(2)子宫黏膜下肌瘤:当子宫黏膜下肌瘤突入阴道伴感染时,可见脓性白带或赤白带,伴臭味。通过妇科检查或B超可鉴别。
3.带下呈白色时需与白浊鉴别白浊出自尿窍,混浊如米泔,可伴尿频急涩痛、淋漓不尽;而带下出自阴道。
-
治疗
(开通VIP后可查看)
-
辨证论治
(开通VIP后可查看)
-
其他治疗
(开通VIP后可查看)
-
预后与转归
-
及时治疗多可痊愈,预后良好。若治疗不及时或不彻底,或病程迁延不愈,反复发作,或病情加重,可引起癥瘕、不孕症等。若癥瘕恶疾复感邪毒所致带下过多,五色杂下,臭秽难闻,形体消瘦者,预后不良。
-
临证要点
(开通VIP后可查看)
-
案例分析
-
李某,女,32岁,工人,1975年5月21日初诊。
主诉:带下色白量多如水样1年余。
现病史:带下量多,质稀如水。腰痛如折,伴头晕耳鸣,四肢欠温,小便清长,胃纳差,口淡,大便溏日2~3次。
既往史:曾服避孕药1年。
经孕产史:16岁月经初潮,月经周期、经期基本正常。孕2产2。
查体:面色晦暗,唇舌淡润,苔白滑,脉沉缓。
妇科检查:外阴发育正常,阴道通畅,分泌物量多,色白质稀,无味,宫颈柱状,表面光滑,余未查。
分泌物涂片检查:白细胞( ),球杆菌( ),清洁度Ⅲ级。
辨证:根据带下量多,质稀如水,诊断为带下病。肾阳不足,命火虚衰,气化失司,脾土失于温煦,阴寒内盛,水湿不运,下注任带而致带下病发生;肾阳虚,膀胱气化失常,则小便清长;脾虚运化失职,则纳少便溏;阳虚不能达外,则四肢欠温;肾阳虚不能荣于外府,则腰痛如折;肾阳不足,不能上荣清空,故头晕耳鸣。
治法:健脾温肾,固冲止带。
方药:加味补肾固精丸(临床经验方)加减。
人参10g,白术15g,杜仲20g,续断15g,艾叶10g,补骨脂15g,赤石脂15g,茯苓20g,芡实15g,龙骨20g,牡蛎20g,甘草5g。7剂,水煎服,日1剂,早晚分服。
二诊:服药后带下量明显减少,胃纳增进,睡眠好转,小便基本正常。舌淡红,脉细滑。仍按上方加薏苡仁20g、山药15g,续服6剂后,白带已净。
分析:患者因带下色白量多,清稀如水样,诊断为带下病。根据其病程长达1年余,伴见腰痛如折,头晕耳鸣,四肢欠温,小便清长,胃纳欠佳,口淡五味,大便溏泄,面色晦暗,唇舌淡润,苔白滑,脉沉缓,辨证为脾肾阳虚证。选用药物既有健脾益气、渗湿利水之白术、茯苓、薏苡仁、山药,又有温肾助阳之杜仲、续断、补骨脂;同时,还有固涩止带之龙骨、牡蛎、赤石脂、芡实;诸药合用,健脾益肾,渗湿燥湿,固涩止带,标本同治,充分体现了“治带必先祛湿,祛湿必先理脾,佐以温肾固涩”的学术思想。(韩延华,韩延博.百灵妇科传真.北京:中国中医药出版社,2007)
纠错